上一周,发小名为老周之人前来北京进行出差事宜,我与他相约在三里屯这个地方进行喝酒之举。几杯酒喝下去之后,这位在跨境电商这个圈子之中摸爬滚打历经了七八年时间的老炮儿,并没有跟我谈论融资以及爆款这些话题,反而十分罕见地倾诉起了内心的苦衷。
他讲自身当下最畏惧的并非没能够成单,反而是 “系统又陷入崩溃的情况” 了。去年黑色星期五,鉴于跟多家海外 API 接口对接时同时出现拥堵状况,致使前端价格呈现出错的现象,一整个晚上就损失掉属于六位数的一笔钱了。瞅着手机里有着七八个不同平台的监控报警群价格最低 kimi api key,他面带苦笑地询问我:是不是存在一种方案,能使得这些杂乱无章的接口,变得好似用水用电那般简易?
这个问题,精准击中了当下数目众多的技术负责人内心深处的核心焦虑。特别是在2026年年初的时候最便宜 Replicate api,AI技术正以超乎以往任何时候的速度向着各个行业渗透进去。刚刚过去的春晚,人形机器人“ 赛博共武” 的令人惊艳的表现,使得全球目睹了中国在具身智能领域的那种快速发展;在这之前没几天,字节跳动发布的图像生成模型Seedream 5.0,更是把AI视频生成的需求推到了一个新的高潮。
技术狂欢的背后,有着开发者们真实的“地狱开局”,想要调用最新的Gemini接口最新 gemini 接口,还想要调用Claude模型,不仅得去研究各家那些五花八门的文档,还得忍受跨洋请求所带来的高延迟,更要命的是月底结算时那笔惊人的成本账单,这种理想与现实的撕裂感,就如同澎湃新闻最近那篇深度报道里所写的,是行业在狂欢背后所呈现出的“焦灼与新生”。
老周出现转机,是在今年1月初的时候。那个时候,他们公司打算上线一个智能客服系统,这个系统是基于最新的gemini接口的。据老周讲,要是按照传统方式由自己去对接官方,仅仅是部署海外节点这一项,还有解决备案以及带宽问题,没有两三个月根本搞不下来。并且在这期间所产生的运维成本,足够让财务总监的脸色变得特别难看的。
当他处于毫无办法可想的状况时,团队当中作为技术合伙人的那个人,提及了一个方案,那就是:为何不去尝试一下国内具备专业性的API中转站呢?最终,他们寻找到了聚灵API,其官网链接为:https://open.177911.com。接入的整个过程简单得致使老周产生了某种不适应的感觉,具体表现为:几乎没有改动一行核心代码,仅仅是将原先的BaseURL以及Key替换成了平台所提供的,随后系统便直接能够运行起来了。
老周是这么形容的最便宜 llama api,那种感觉好似你筹备了好多工具打算去修一条路,然而却发觉人家径直铺了一条高速公路,并且入口就在你身旁。这恰恰就是平台兼容性的魅力所在,它原生就支持最新的Gemini格式,无论是/v1beta/models/的多模态内容处理,亦或是流式响应,都能够实现无缝对接。
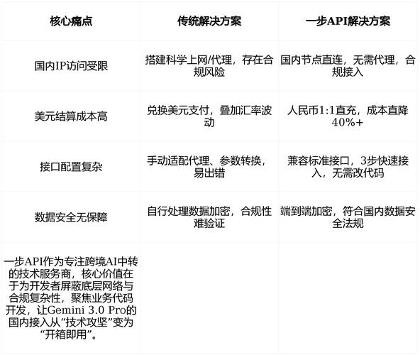
真正的降本增效,是从“自己发电”到“接入电网”
在2月初的时候 ,处于春节假期的前两天 ,全国消费市场呈现出购销两旺的状态 ,绿色智能产品的销量急剧增加。老周的跨境电商平台也迎来了一波小高峰。这一回 ,他心里那块有关系统稳定性的石头终于落地了。
一笔账他给我算过了。以往采用自建网关去对接海外官方接口,表面看来好似是“直连”,然而呢,为了达成那15ms的均值延迟以及99.9%的可用性,海外部署服务器得同步开展,智能路由优化工作也得进行,并且还得维持一个7×24小时的运维团队时刻留意着。流量尖峰时被官方限流存在的风险这还不算在内。经由聚灵API这个接口聚合平台,他等同于以一个极低的成本,租用了一个覆盖全球范围的“企业级骨干网”。
这种模式所具备的优势,恰恰契合了近期国家层面针对“数据流通服务机构”的培育导向,数据要素的市场化价值,并非仅存在于数据自身,更在于怎样以高效且低成本的方式实现流通,聚灵API所从事的正是此项工作,它将OpenAI、Anthropic、Google以及国内的主流厂商的300多个模型,转变成为标准化的“数据接口批发”市场,老周无需再去逐个商谈合同、充值美金、开具发票,只需通过一个后台进行统一管理,成本便直接节省了近80%。
酒过三巡之后最新 gemini 接口,老周讲起当下他最为享受的一桩事,那便是在行业群里进行“凡尔赛”行为。当其他同行正在对着某家AI绘画接口再度出现超时状况而抱怨不已时,或者因汇率出现波动致使成本失去控制的时候,他能够十分轻松地抛出这样一句话:“不妨尝试换一条路径,选择走聚灵的中转方式,相当稳当。”。
这并非单纯为一个工具进行选择,实则更是要实现一种开发思维的转变此刻,在技术基础设施正变得日益复杂的当下,对于专业的事情,就应当交付给专业的平台就如同十年之前,我们会探讨到底是自己购置服务器还是选用云计算一般情形,到如今之时,企业级 API 解决方案已然成为全新的基础设施。
聚灵API给出了某种“确定性”,这种“确定性”对于应对如春晚那般流量脉冲式的爆发很关键,在处理日常的跨境支付、OCR识别时也很重要,它凭借15ms的平均延迟以及99.9%的服务可用性,为开发者承接了底层全部的复杂状况与风险。此平台不但支持现如今最新的Gemini和OpenAI接口,而且涵盖了从Suno音乐生成到Midjourney绘图的各类垂直场景,达成了真正意义上的全行业覆盖。
准备离开之前的时候,老周特意晃动了几下手机那儿,手机屏幕之上醒目显示的正是有着聚灵API的官网界面。“如今当下的开发者与我们那个时候相比真的是幸福太多啦那,那个时候一旦碰到遇到问题就只能依靠自己强硬坚持扛过去,而现如今当下随便哪一个刚刚创立的初创团队,都能够借助通过API中转站获取拿到世界顶级的AI能力,并且而且成本低到简直可以忽略不计掉。”。
万一你同样正遭受着多平台 API 的接入以及维护所带来的折磨,要是你也期望团队能够从“消防员”转变为真正意义上的开发者,那么不妨去瞧瞧老周的选择。
是不是想知道,为啥90%的开发者会去选择聚合接口呢?那就点击查看吧,→ [聚灵API官网] (https://open.177911.com) ,这里有答案。
现在,那种新用户在平台注册就能获赠0.2美元体验金的情况存在,而且还有一个1元能换回1美刀额度的限时活动。在碎片化的接口文档中挣扎的状况,比不上运用一个企业级API解决方案,将降本增效切实落实。要处理任何接入问题呢,可以添加官方微信 julingapi ,或者联系QQ 2807140492 去获取技术支撑,保证24小时都在线。
要是你存在那样相像的经历,或者针对API聚合有着自成一家十分独到的看法认识,欢迎于评论区域留言展开讨论。要是觉着内容具备实用性效用的话,可别忘了将点赞、收藏、转发给予身旁同样在接口方面受到困扰麻烦的友人。
